Kansensessie Waterschap Hollandse Delta
- Waterschap Hollandse Delta
Waterschap Hollandse Delta werkt op verschillende manieren aan hoogwaardige oplossingen voor eigen reststromen. Tijdens de week van de circulaire economie hebben zij een kansensessie georganiseerd voor hun medewerkers om een aantal reststromen circulair te verwaarden. Er zijn drie restproducten geselecteerd: beschoeiingen, koffiebekers en maaisel.
- Opdracht:
PHI Factory is gevraagd om een kansensessie over het verwaarden van reststromen voor te bereiden en te faciliteren. PHI heeft startups uit het SDG-ecosysteem geselecteerd die waarde kunnen toevoegen in de keten. In een interactieve sessie met 20 medewerkers van het waterschap zijn innovatieve ideeën en kansen opgehaald en uitgewerkt.
- De PHI aanpak:
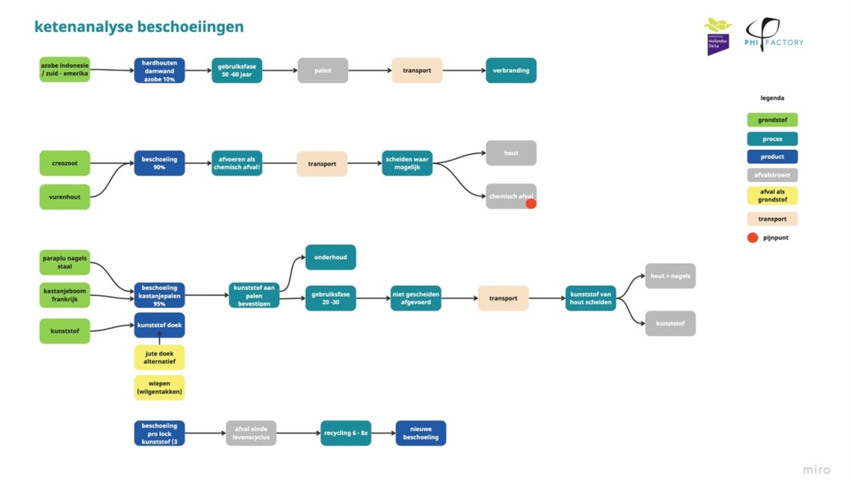
Ter voorbereiding op de sessie en om een goed beeld te krijgen van de huidige situatie, hebben we per reststroom een expertinterview afgenomen. Met de experts hebben we de huidige ketens in kaart gebracht met processtappen, grondstoffen, energie en afval. Door hotspots in de keten te identificeren, wordt duidelijk waar een circulaire oplossing de meeste waarde toevoegt.
We zijn de kansensessie gestart met een flinke dosis inspiratie. We hebben de selectie van 10 startups uit ons SDG-ecosysteem gepresenteerd die waarde kunnen toevoegen in de keten van de specifieke restproducten. Vervolgens zijn de medewerkers in groepjes uiteengegaan en zijn er tijdens de beehive game allerlei ideeën gegenereerd. De meest kansrijke ideeën zijn op een poster geschreven en gepitched.
- Het resultaat:
De resultaten van de kansensessie zaten torenhoog op de R-ladder en kunnen vanaf morgen al in de praktijk gebracht worden, zoals het meenemen van je eigen koffiebeker of het overbodig maken van beschoeiing door een ander ontwerp van de oever.
De uitkomsten zijn samengevat in een onepager per reststroom. Daarin zijn zowel de huidige ketens gevisualiseerd, als de uitdagingen, oplossingen, het meest kansrijke idee en de actiehouders. Hiermee gaat waterschap Hollandse Delta intern aan de slag om de reststromen daadwerkelijk te verwaarden.
Banner: Eigen afbeelding.
